About Us

Tianxing Manufacturing

Founded in 2010. Dedicated to notebook and paper product manufacturing.

Contact Us

Company Overview

Established in 2010, Tianxing Manufacturing is a professional manufacturer of custom paper products, providing OEM / ODM production for notebooks, planners, sketchbooks, and other printed paper products. We currently operate 3 manufacturing facilities in Chengdu, Zigong, and Jianyang, Sichuan, China, forming an integrated production network that supports flexible capacity allocation and stable lead times.

With over 15 years of manufacturing experience, 32,000+ m² of integrated production space, and a monthly production capacity exceeding 6,000,000 units, we manage the full production process—from printing and binding to finishing and export. Our facilities are equipped with dedicated lines for spiral binding, hardcover, perfect binding, wire stitching, and thread-sewn formats, ensuring consistent quality across both large-scale and repeat production programs.

15+ Years

Manufacturing Experience

3 sites

Chengdu, Zigong & Jianyang, Sichuan, China

32,000+ m²

Integrated Production Facilities

6,000,000+

Monthly Production Capacity

Our Core Values

The principles that guide our approach to manufacturing and client relationships.

Reliability

We value consistent production planning, reliable delivery, and dependable repeat orders.

Quality Mindset

Quality is built into daily operations through clear standards, stable processes, and attention to detail.

Long-Term Partnership

We focus on long-term cooperation, supporting ongoing product development and sustainable business growth.

Responsible Execution

We execute with accountability, clear communication, and commitment to agreed timelines and specifications.

Our History

Company Founded

2010

Company Founded

Tianxing was founded in Chengdu, Sichuan, with a focus on paper-based products and notebook manufacturing.

ISO-Certified Management Systems

2011

ISO-Certified Management Systems

ISO 9001, ISO 14001, and ISO 18001 certified, establishing standardized quality, environmental, and safety management for notebook production.

Production Lines Installed & Trial Manufacturing

2012

Production Lines Installed & Trial Manufacturing

The first phase of paper production lines was installed and entered trial operation, laying the foundation for mass production.

2013

Mass Production & Export Manufacturing Begins

Paper production officially entered mass production, with products supplied to the domestic market and exported to Southeast Asia.

2015

Corporate Upgrade & Manufacturing Compliance

Tianxing strengthened corporate structure, internal management, and compliance systems to support long-term OEM and ODM manufacturing programs.

Public Listing on the NEEQ (China)

2016

Public Listing on the NEEQ (China)

Tianxing was successfully listed on China’s National Equities Exchange and Quotations (NEEQ) under the name Tianxing Co., Ltd. (Stock Code: 838984), marking a major milestone in corporate governance, transparency, and long-term manufacturing development.

2017

Export Capacity Strengthened

With expanded facilities and improved production stability, Tianxing enhanced its ability to support repeat export orders for notebook manufacturing projects.

2019

Process Optimization & Product Range Expansion

Manufacturing workflows were optimized to support a wider range of notebook formats, binding methods, and customization requirements.

E-commerce Driven Manufacturing (C2B Model)

2021

E-commerce Driven Manufacturing (C2B Model)

Tianxing integrated e-commerce demand into its manufacturing strategy, enabling flexible production runs and faster response to market needs.

Factory Expansion to Zigong & Jianyang

2023

Factory Expansion to Zigong & Jianyang

Tianxing expanded its manufacturing footprint to Zigong and Jianyang, strengthening production capacity, regional coordination, and delivery reliability.

Global OEM / ODM Notebook Manufacturing

Today

Global OEM / ODM Notebook Manufacturing

Tianxing supports notebook OEM and ODM projects for international clients, delivering stable production, flexible order quantities, and export-aligned manufacturing standards.

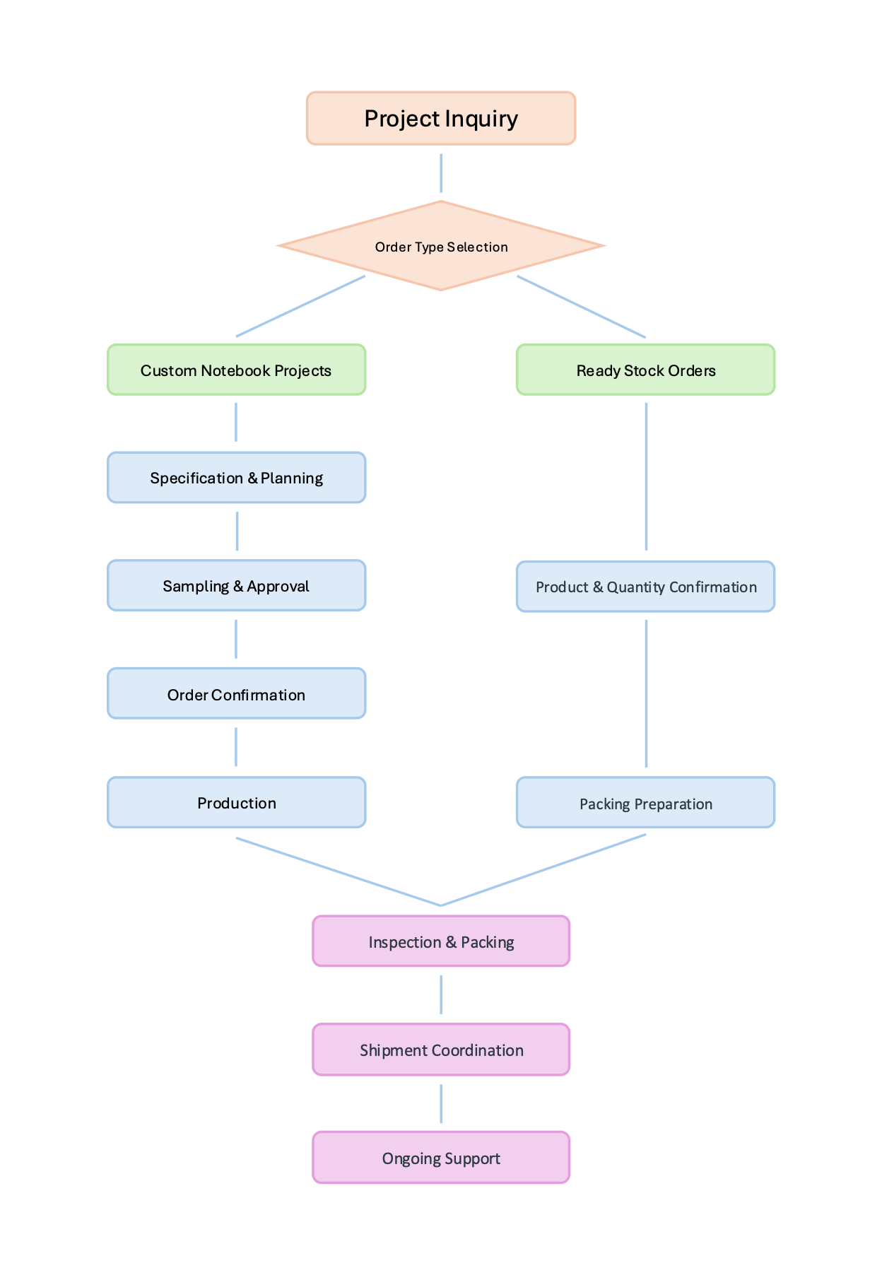
Workflow With Us

Working with Tianxing follows a clear and structured cooperation process. From initial inquiry to ongoing support, our workflow is designed to align expectations early, manage production efficiently, and support both custom notebook projects and ready stock orders with consistency and clarity.

Partner With Tianxing

Trusted by international partners for reliable OEM and ODM manufacturing.

Whether you are exploring a new product idea or seeking a long-term manufacturing partner, our team supports notebook and paper projects with clear planning and flexible production options.

Typical production quantities start from around 200 pcs.

Early-stage and small-batch discussions are welcome.

  • OEM & ODM notebook manufacturing support
  • Flexible production planning and stable lead times
  • Cost-efficient pricing for volume production
  • End-to-end coordination from discussion to delivery

Get in Touch

Thank you! We'll get back to you within 24 hours.